Логика жизни
          Главная
          Обо мне
          Размышления
          Литература
          Фотоальбом
          Программы
          Приборы
          Походы

Назад к приборам

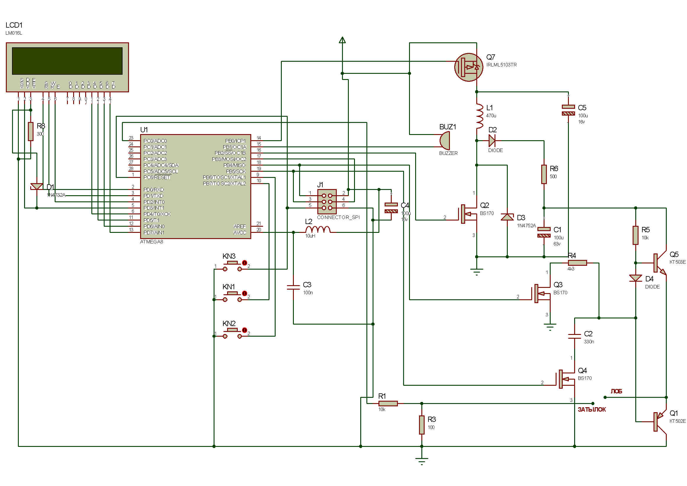
Описание принципа смотрите в предыдущей статье, здесь приводится инструкция, схема, прошивка и т.д.

В последней версии прибора от 2015 года (изменена только прошивка) при программировании болезни нужно только выбрать болезнь для пациента. Программы режимов работы по дням для каждой болезни уже зашиты в памяти программ.

Принципиальная схема, прошивка и др.  CodeVisionAVR написана для контр. ATMEGA8L) схема в Proteus 7.6 (в каталоге \obj\)

Руководство пользователя прибора МДМ-терапии.

Принципиальная схема (jpg)

 

 

 

 

Вопросы и отзывы посылайте на email:  la65ukr.net

 

 
Главная  |  Обо мне   |  Размышления
Литература  |  Фотоальбом  |  Программы  |  Приборы  |  Походы
All Rights Reserved 2012 Лазебник Алексей
Счетчик любви Google